Should I Use Marketing Automation?
Our San Diego marketing team will be the first to admit that a marketing automation strategy is not fit for every business, so don’t be duped into thinking so.

Don’t let the word automation confuse you, this isn’t a crock-pot where you can just set it and forget it. Ironically enough, the paradox of automation is that the more complicated the automated system, the more crucial it is for human intervention. So if you’re being sold on the fact that marketing automation is some sort of holy grail software that will let you automate your entire lead nurturing strategy, and quickly escort your prospects down your sales funnel while you sit back and relax, you’re going to be extremely disappointed.
Our San Diego marketing team will be the first to admit that a marketing automation strategy is not fit for every business, so don’t be duped into thinking so. Some business sales funnels are just too short. If your customers have a simple path from the discovery stage of your product to the sales stage, chances are that marketing automation won’t help much with nurturing those leads. It will help with transactional emails. More importantly though, and where we try and forewarn our clients beforehand, is the sheer amount of time you must be willing to devote. Not only must you learn and understand the software itself, which tends to be incredibly robust, but also take the time to set up each one of your marketing tasks and workflows. So if you don’t have complete confidence in your current marketing team or have the necessary resources on hand, proceed with caution.
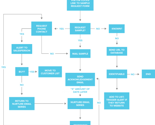
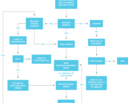
Here is one workflow example:

This just demonstrates the workflow for one type of prospect, now imagine that your next lead comes in from a different starting point. The entire dynamic of the automation process must be altered.
Now, the good news!
When executed correctly, marketing automation has the ability to maximize the impact of your content, improve lead-to-sale conversion rates, drive repeat purchasing, and provide the ability to wow your customers over their entire lifecycle. You have the capacity to gain more knowledge about your prospects or customers over time, allowing you to help provide additional relevant information. This data, once collected, will help improve future campaigns or communications as well. Automation helps tailor the experience to each individual user, essentially creating a unique and more inviting experience, which leads to a higher conversion rate.
"On average 51% of companies are currently using Marketing automation. With more than half of B2B companies (58%) plan to adopt the technology." – Emailmonday “The Ultimate Marketing Automation stats”. (2019)
If you feel confident that you have all the right pieces in place with your marketing department, automation can yield fantastic results. Just be mindful of the amount of effort it takes to initially set up all of your workflows, as well as the required upkeep. Being humans, we will always strive to find the easy way out, however, we must remember that automation is only one element of the process. As marketers, we will always strive to find the simplest way to collect leads. But, we must remember that the online world is a place of social interaction. It’s important not to sacrifice overall customer experience in the pursuit of sales.

